Microcontrolador 8051 - Kit

Kit de estudo 8051
Este kit de microcontrolador 8051 foi desenvolvido exclusivamente para a área acadêmica e foi pensando nas dificuldades encontradas pelos alunos que este kit de 8051 foi desenvolvido.
O kit já possui um gravador de 8051 USB OnBoard via ISP totalmente transparente ao usuário. Com um simples clique seu programa ja esta "rodando" no microcontrolador 8051, tornando seu uso uma experiência muito prática e produtiva.
Este kit didático 8051 surge para inovar o uso da tão difundida família de microcontroladores 8051.
  • Projetada com tecnologia SMD a CPU e seus módulos tornam-se muito compacto e de fácil utilização
  • Nem intencionalmente é possivel efetuar conexões erradas, pois os conectores só se encaixam da maneira correta
  • Todas as informações importantes estão escritas na própria placa, tornando o uso mais prático do que nunca.
O Kit de 8051 acompanha programas exemplos para todos os periféricos, tanto em linguagem C quanto assembly, assim como todos os softwares necessários.

Características do Kit 8051

O Microcontrolador 8051 utilizado é um Atmel 8051 para executar o programa do usuário. Um segundo microcontrolador (transparente ao usuário) fica responsável pela gravação via usb no microcontrolador 8051.
As principais características deste kit de microcontrolador 8051 são:
  • Gravação In Circuit via USB
  • Clock de 110592MHz para Baud Rates comuns
  • Serial RS232 disponível ao usuário.
  • Memória de Programa de 8Kbytes
  • 1 Leds direto na CPU
  • 1 Botão direto na CPU
  • Leds de Status Ligado / em gravação
  • Conector de acesso a todos os ports
Kit de desenvolvimento 8051
Programa microcontrolador 8051

Programas exemplos para o Microcontrolador 8051

São fornecidos programas exemplos prontos para cada um dos periféricos deste kit de microcontrolador 8051 assim como um arquivo 8051 PDF ilustrado demonstrando cada passo para a execução de cada um dos programas exemplo no kit de 8051.
Conheça algumas experiências do Kit de 8051 SK-8051-USB: Todos os programas exemplos são devidamente comentados para uma melhor compreensão. A idéia é que os alunos sejam encorajados a compreender o que de fato esta ocorrendo a nível de sinais em cada um dos programas.

*.Board da placa com o 8051

Os Gerbers são os arquivos utilizandos para fabricação da Placa de circuito impresso da eletrônica, e para fins ditáticos serão fornecidos a visualização do Gerbers em arquivo PDF contendo todos os layers individuais de cada uma das placas eletrônicas que compõe o Kit.
  • CPU-8051-USB
  • PR-LCD-1602
  • PR-LED-BT
  • PR-7SEG-4
  • PR-AD8
É interessante para fins didáticos que os alunos tenham contato também com o lado de Hardware além das questões internas ao microcontrolador 8051 em si. Nesta imagem vemos os gerbers do kit de microcontrolador 8051 CPU-8051-USB.
Circuito Eletrônico com 8051
Clique p/ ampliar
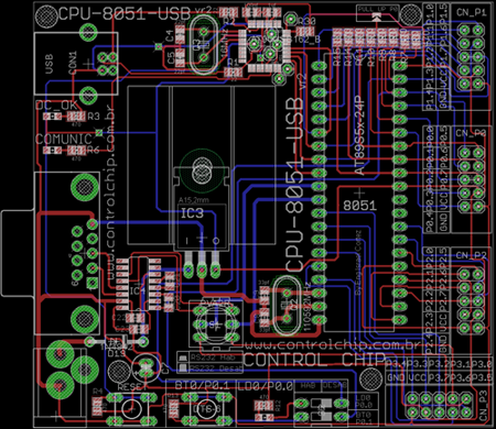
Esquema eletrônico 8051
Clique p/ ampliar

Esquemático do Kit de microcontrolador 8051

O esquemático de todas as placas eletrônicas são fornecidos em formato PDF com alta resolução para visualização de componentes e seus valores.
  • CPU-8051-USB
  • PR-LCD-1602
  • PR-LED-BT
  • PR-7SEG-4
  • PR-AD8
Nesta imagem vemos o esquemático envolvendo todos os componentes, ligações e valores da placa principal CPU-8051-USB.
Repare que no Port P0 ja estão contemplados resistores de pull-up uma vez que o Port P0 inteiro é open Drain, podendo ser desabilitado via solder bridge.

Downloads Conteúdo de apoio

O Link de Download vem com tudo que é necessário para a imediata exploração do kit microcontrolador 8051.
  • Editor e Compilador em linguagem C e Assembly
    (Jeans File Editor e SDCC)
  • Programas exemplos para todos os periféricos
  • Diversas experiências propostas em PDF totalmente ilustradas
    com passo a passo para utilização de cada ensaio.
  • Manual do usuário.
Um plano de aula bastante elaborado pode ser montado envolvendo os conceitos básicos do universo microcontrolado com base nos ensaios propostos nos programas que acompanham este Kit de microcontrolador 8051.
  • Interrupções, Timers, Botões e Leds
  • Display LCD 16x02
  • Multiplexação em display 7 seg, Comunicação RS232
  • Conversor Analógico/Digital (8 Bits)
Download programas assembly 8051
Kit de Prototipação 8051

O que acompanha o Kit 8051 ?

Em sua versão padrão os periféricos que acompanham o kit são:
  • CPU Microcontrolada (CPU-8051-USB)
  • Módulo de display LCD 16x2 (PR-LCD-1602)
  • Módulo de 10 botões e 8 Leds (PR-LED-BT)
  • Módulo de display 7 segmentos (PR-7SEG-4)
  • Módulo Conversor AD de 8 Bits (PR-AD8)
  • Cabo de programação USB.
  • Flats Cables de conexão entre módulos
  • Cabo para comunicação RS232.
  • Download de todos os softwares e documentos
Esses são os principais periféricos para abordagem em sala de aula à nível universitário, porem este é um kit modular e personalizável, podendo ser moldada as suas necessidades incluindo alterações nas placas eletrônicas e posterior montagem das placas eletrônicas do projeto para fornecimento.

Conexões do microcontrolador 8051 ao "mundo externo"

É muito interessante nesse kit de desenvolvimento 8051 a facilidade para acesso à circuitos externos montados em protoboard. Isso realmente traz um ganho significativo na curva de aprendizado ao viabilizar um plano de aula envolvendo qualquer circuito externo à ser controlado pela CPU 8051 .
Muitas abordagens podem ser propostas envolvendo circuitos montados em protoboard.
  • CONTROLE DE UM CIRCUITO BOOST
  • CONTROLE DE VELOCIDADE EM MOTOR DC (Via PWM) .
  • CONTROLE DE MOTOR DE PASSO.
  • INTEGRAÇÃO COM SENSOR DE PRESENÇA
  • LEITOR RFID
  • Dentre Muitos Outros.
Desenvolvemos também periféricos sob medida para uso com a CPU-8051-USB visando atender o plano de aula de cada instituição, Consulte-nos.
Microcontrolador 8051 em protoboard

VENHA TRABALHAR COM A GENTE

Fale Conosco
Logotipo do Whatsapp